跳转到内容

HE60R 车库门开启器

he60r Cover 平台允许您控制 HomEntry HE60R 车库门开启器。这些设备由 Chamberlain 制造并通过 Bunnings 销售。此组件可能也适用于其他较旧的 Chamberlain 车库门开启器。目前不兼容使用 Security+ 2.0 协议的较新 Chamberlain 设备。

此组件使用 HE60R 键盘通信接口。这是单线半双工串行连接,需要配置 UART 总线 组件。UART 必须设置为 1200 波特,偶校验。请参阅下面的示例硬件接口。

# 示例配置条目
uart:
- id: door_uart
baud_rate: 1200
parity: even
stop_bits: 1
tx_pin: GPIOXX
rx_pin: GPIOXX
cover:
platform: he60r
id: garage_door
name: Garage Door
  • open_duration (可选, 时间): 门从关闭位置完全打开所需的时间。默认 15s。
  • close_duration (可选, 时间): 门从打开位置完全关闭所需的时间。默认 15s。
  • Cover 的所有其他选项。

打开和关闭持续时间用于估计位置,以便在移动过程中提供反馈以及响应部分打开/关闭请求。这些可以根据您门的实际操作进行调整。启用 DEBUG 日志将报告实际的打开和关闭时间,这有助于优化这些时序。

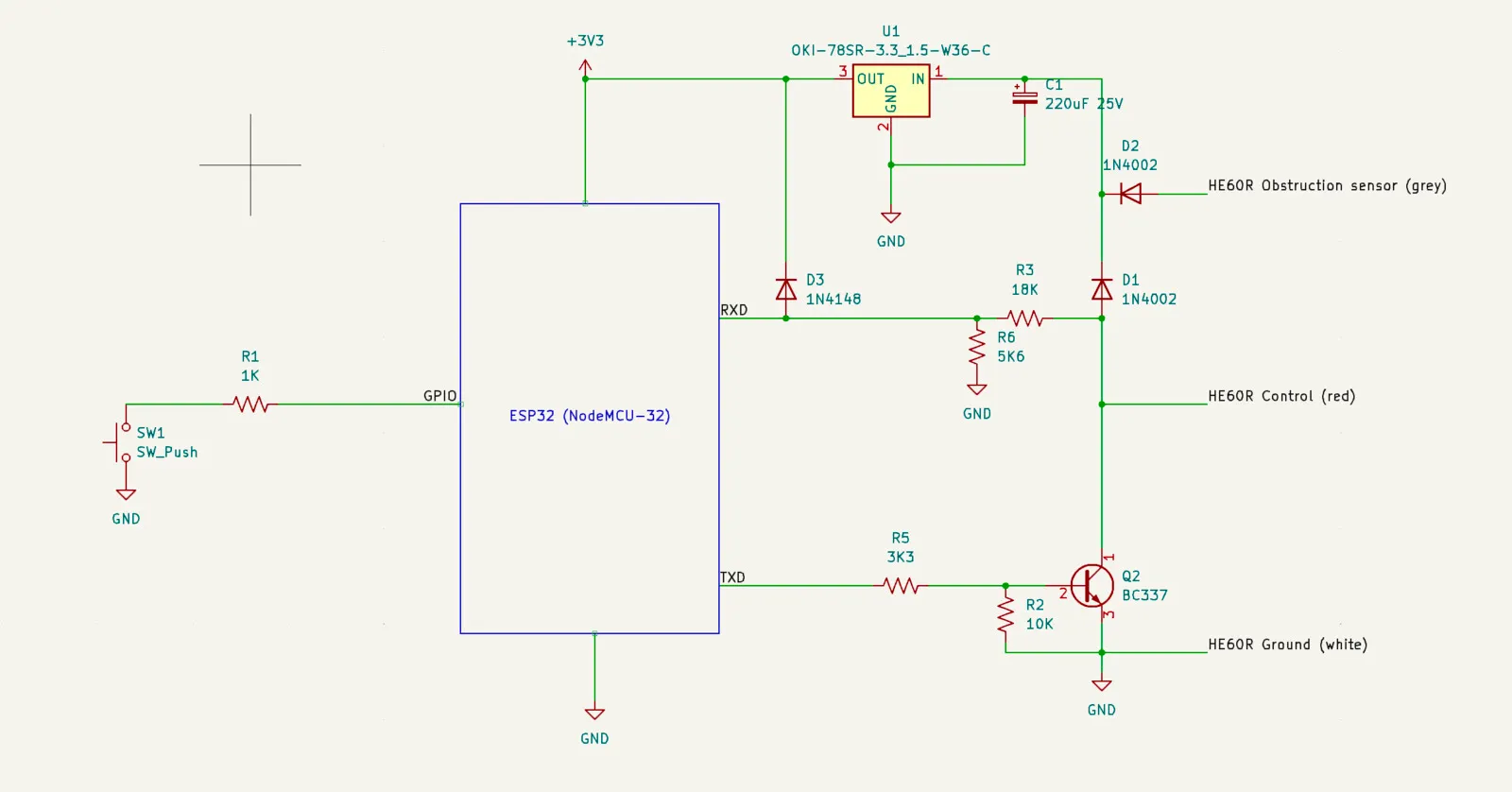
下面显示了一个示例电路,该电路也从 HE60R 获取电源 - 请注意,3.3V 稳压器必须是开关类型,线性稳压器会消耗过多电流并变得很热。当然,您也可以通过 USB 从 5V 为 ESP32 供电。此电路还包括一个连接到 GPIO 的手动控制按钮。

任何 ESPHome 支持的微控制器板都应适用于此应用。

请注意,此电路反转了 TX 线。对此的配置类似于:

# 示例配置条目
uart:
- id: door_uart
baud_rate: 1200
parity: even
stop_bits: 1
tx_pin:
number: GPIOXX
inverted: true
rx_pin: GPIOXX
cover:
platform: he60r
id: garage_door
name: Garage Door
binary_sensor:
- platform: gpio
pin:
number: GPIOXX
inverted: true
mode:
input: true
pullup: true
name: "Garage Door Manual Button"
# 对开关进行消抖
filters:
- delayed_on: 50ms
- delayed_off: 50ms
on_press:
then:
- cover.toggle: garage_door